香港历届十大金曲
      来源:网络  作者:佚名  时间:2022-01-16    提示:文中图片可全屏
    
       
         
      
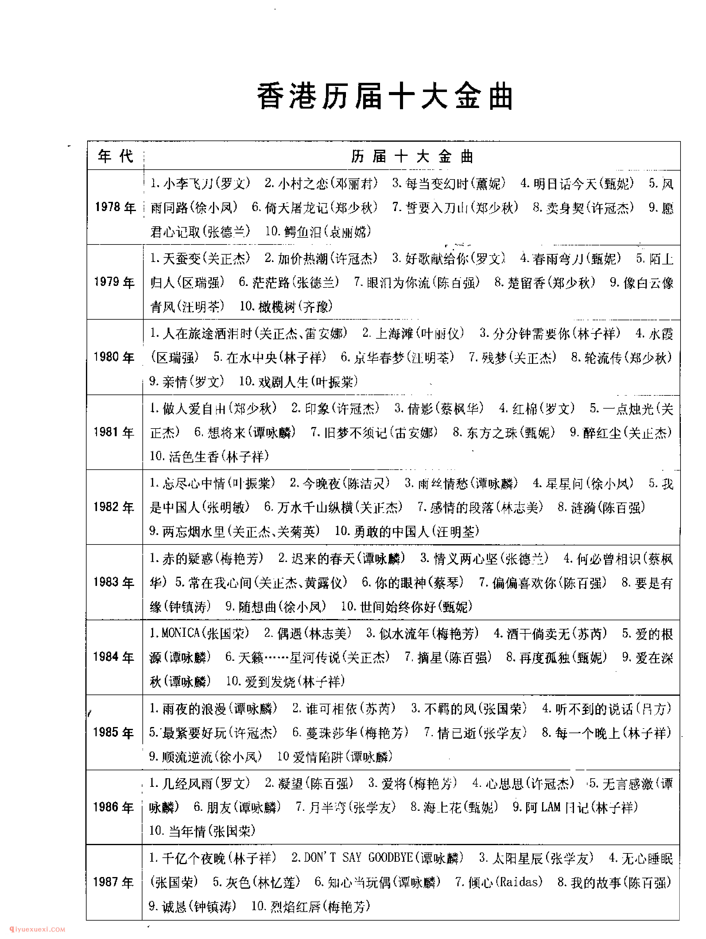
        1978年
  1.小李飞刀(罗文)
  2.小村之恋(邓丽村)
  3.每当变幻时(薰妮〉
  4.明日话今天(甄姚)
  5.风1978年i雨同路(徐小凤)
  6.倚天屠龙记(郑少秋)
  7.哲要入刀l(郑少秋)
  8.卖身契(许冠杰)
  9.愿君心记取(张徳兰)
  10.鳄鱼汨(袁姆嫦)
  1979年
  1.天蚕变(关正杰)
  2.加价热潮(许冠杰)
  3.好歌献给你(罗文)
  4.眷雨弯」(甄妮)
  5.陌上归人(区瑞强)
  6.茫茫路(张德兰)
  7.眼泪为你流(陈百强)
  8.楚留香(郑少秋)
  9.像白云像青风(汪明茶)
  10.橄榄树(齐豫)
       
         
      
     
    
    
    
       
          
             
              人气:158
             
           
          
         
          
             
              人气:842
             
           
          
         
          
             
              人气:232
             
           
          
         
          
             
              人气:175
             
           
          
         
          
             
              人气:178
             
           
          
         
          
             
              人气:234
             
           
          
         
          
             
              人气:99
             
           
          
         
          
             
              人气:131
             
           
          
         
          
             
              人气:137
             
           
          
         
          
             
              人气:87
             
           
          
         
          
             
              人气:64
             
           
          
         
          
             
              人气:969
             
           
          
         
  
     
     
       
    
    
     
      
        
        郑小瑛 (1929-),教授,中国著名女指挥家,建国后第一位女指挥家,福建永定人。厦门爱乐乐团艺术总监,曾任中央歌剧院首席指挥、中央音乐学院指挥系主任,是爱乐女乐团的音乐总监和创办...
       
       中国音乐名家名曲 1067 阅读 
     
 
      
        
        枯燥的生活,要用音乐缓解,给自己一点时间,听听歌曲缓解紧张的情绪。 六儿陪你一起欣赏歌曲,每日推荐 郭少杰,一个名字,他的经典歌曲《一曲红尘》。这首歌曾被无数次播放,成为不...
       
       中国音乐名家名曲 158 阅读 
     
 
      
        
        李序 (1932年4月22日 - 2007年11月4日),著名作曲家,吉林省临江市人。1946年,在临江中学读书。1947年3月,在临江师范班学习,1947年9月分配到中国人民解放军辽宁军区文工团,任小提琴学员。...
       
       中国音乐名家名曲 297 阅读 
     
 
      
        
        盛礼洪 (1926-),中国作曲家,生于浙江湖州,1943年入重庆国立音乐院作曲系学习,青年时代即投身进步的文化工作。建国前夕参加筹建中央音乐学院,随后多年在中央音乐学院教作曲和配器...
       
       中国音乐名家名曲 473 阅读 
     
 
      
        
        敖昌群,当代作曲家,四川音乐学院院长,1950年2月出生,四川乐山人。1963年入四川音乐学院附中学习。1969年至1977年在甘孜藏族自治州工作。1977年考入四川音乐学院作曲系,毕业后留校任教...
       
       中国音乐名家名曲 156 阅读 
     
 
      
        
        于冠群, 生于1982年,山东烟台人,女高音歌唱家。作为当今最为杰出的年轻一代女高音歌唱家之一,已数次登上世界各大歌剧院的舞台。从小在中国山东和上海接受全面歌剧训练,成功驾驭了...
       
       中国音乐名家名曲 975 阅读 
     
 
      
        
        每日推荐:《难得有情人》 从我对香港音乐和关淑怡的了解来看,这10首经典歌曲确实承载了多数人的回忆,而且每一首歌都有其独特的魅力和故事。这里我简单评价一下这些歌曲。 1《难得有...
       
       中国音乐名家名曲 116 阅读 
     
 
      
        
        吕绍嘉(英语:L Shao-chia,1960-),台湾指挥家,曾任德国汉诺威国家歌剧院音乐总监,现任台湾爱乐交响乐团音乐总监。有台湾之光的称号。现为享誉国际乐坛旅欧名指挥。 学历 出生台湾新...
       
       中国音乐名家名曲 162 阅读 
     
 
      
        
        奚其明 ,1941年1月9日出生于重庆市。1954年就读于上海音乐学院附中,1966年毕业于上海音乐学院作曲系。现为上海芭蕾舞团驻团作曲,中国音乐家协会理事,国家一级作曲。 1968年参加交响音乐...
       
       中国音乐名家名曲 410 阅读 
     
 
      
        
        蒋大为(1947年-),中国歌唱家,天津人,1966年毕业于天津市耀华中学,1968年赴内蒙古呼和浩特近郊插队落户。1970年参加森林警察文工团。1974年,在部队入党。1975年调到中央民族歌舞团任...
       
       中国音乐名家名曲 184 阅读 
     
 
      
        
        张大龙 (1952 -),首都师范大学音乐学院理论作曲指挥系主任。中国音乐家协会会员、北京音乐家协会理事、中国电子音乐学会理事、中国电影音乐学会理事。 作品在中国大陆、台湾、香港,...
       
       中国音乐名家名曲 218 阅读 
     
 
      
        
        歌词是柳宗元(公元773 819 )的《渔翁》一诗。柳宗元的唯物主义思想和他的散文在唐代具有积极影响。他的写景小诗在短小形式中形象地描绘景物,是十分清新隽永的。《渔翁》一诗通过日出...
       
       中国音乐名家名曲 295 阅读 
     
 
      
        
        烦躁的生活,必须用音乐来安慰,给自己一点时间听听歌曲缓解紧张的情绪。 六儿陪你一起欣赏歌曲,每日推荐 凤飞飞是一位非常独特且出色的歌手和表演者。她的外表并不算美,但她那份落...
       
       中国音乐名家名曲 130 阅读 
     
 
      
        
        烦躁的生活,必须用音乐来安慰,给自己一点时间听听歌曲缓解紧张的情绪。 六儿陪你一起欣赏歌曲,每日推荐 陈明真,这个熟悉的名字,再次回到了我们的视线中。这位才华横溢的歌手,用...
       
       中国音乐名家名曲 119 阅读 
     
 
      
        
        马金泉 ,1956年11月出生于天津市。著名男中音歌唱家、中国音乐学院声乐歌剧系教授、研究生导师。中国音乐家协会会员、九三中央文化工作委员会委员。 经历 马金泉曾于中央音乐学院声乐...
       
       中国音乐名家名曲 145 阅读