当前位置:主页>古筝>古筝曲谱>

袁莎巧学古筝基本技法(乐谱部分 25首)

来源:网络  作者:袁莎  时间:2022-10-22    提示:文中图片可全屏

袁莎巧学古筝基本技法(乐谱部分 25首)高清电子版乐谱歌词图片是器乐学习网于2022年10月22日 09:29:53更新分享的古筝曲谱;资源收录于古筝曲谱栏目中;器乐学习网免费分享袁莎巧学古筝基本技法(乐谱部分 25首)简谱与五线谱歌谱图片,欢迎在线免费下载;器乐学习网无需注册会员,直接免费下载各类乐器学习资源及乐谱。

我很高兴今天大家能有兴趣来同我一起学习古筝。下面我就简单介绍一下古筝的历史。早在春秋战国时期的素国,古筝已经广为流传,故也称秦筝,距今已有两千五百年的历史。它是以音响效果命名的乐器,弹奏起来“铮铮"作响,因此称为筝。而加--个古字,来惜以说明它的历史久远。古筝在我国流传的面积非常广,因此它的音乐融合了各地的民歌、说唱,民间音乐等,形成了不同的音韵特点和演奏技法,产生了不同的派别,其中以河南筝派、山东筝派、浙江筝派、潮州筝派和客家筝派最为著名,在少数民族以蒙古筝较为著名。

筝这件乐器不仅外形美,而且音色也美。想必古代敦煌壁画里的飞天美女弹奏古筝的美丽形象早巳深深地镌刻在人们的心目中。近几年来,欣赏和学习古筝的人越来越多,说明筝这件乐器自身有着极大的魅力。对于一般的业余爱好者来讲,在工作学习之余,花点时间去学习古筝,是自身追求完美、表现自我的过程。它不仅能够陶冶情操、提高市美情趣,面且对自身良好气质与修养的塑造也有极大的帮助,这无疑是一件非常愉快的事情。

筝的难度跨度是非常大的。对于专业演奏来讲,要达到一定的程度,是非常不容易的。然而筝又有着好听易学的特点,对于初学者来说,它又能很快的掌握--些基本技巧,来演奏一些简单又好听的乐曲。今天我就是针对广大古筝初学者的要求,从古筝最基础的知识讲起,并结合一些烩炙人口的歌曲曲调,使大家可以兴致盎然的学习古筝。并且能在短短几个月的时间里学会弹奏自己喜爱的歌曲,和一些古筝传统经典曲目。经典的也一定是代表性的,是在时间的过滤下留存的精华与典形。


曲目如下:


笑傲江湖
草原上升起不落的太阳
女儿国
小城故事
孟姜女
九九艳阳天
天涯歌女
醉美酒
摇篮曲
赶花会
浏阳河
小河淌水
康定情歌
茉莉花
南泥湾
紫竹调
绣金匾
梅花三弄
兰花花
姑苏风光&笑傲江湖
笑傲江湖


古筝考级乐曲简谱: 世上只有妈妈好 孙文妍编曲(三级)
人气:190
古筝曲谱
古筝考级乐曲简谱: 世上只有妈妈好 孙文妍编曲(三级)
王省吾 小曲牌曲《对诗歌》河南筝派代表曲谱
人气:173
古筝曲谱
王省吾 小曲牌曲《对诗歌》河南筝派代表曲谱
古筝右手指法其他组合指法
人气:119
古筝教程
古筝右手指法其他组合指法
古筝谱网《泥娃娃》简谱
人气:122
古筝曲谱
古筝谱网《泥娃娃》简谱
古筝乐谱《拔根芦柴花》简谱
人气:244
古筝曲谱
古筝乐谱《拔根芦柴花》简谱
古筝基本功 | 怎样才能让孩子把练琴当成习惯?
人气:183
古筝入门
古筝基本功 | 怎样才能让孩子把练琴当成习惯?
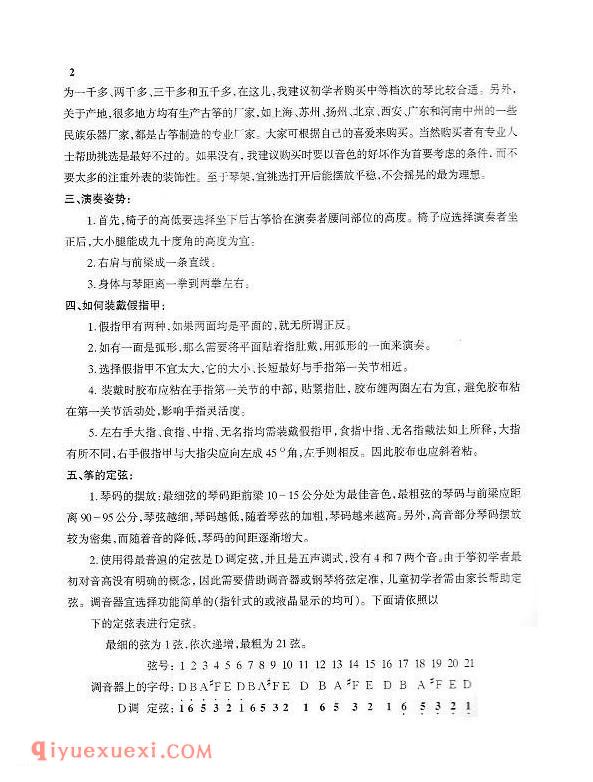
古筝初学者的调律方法
人气:222
古筝入门
古筝初学者的调律方法
古筝侧板拱度不一的原因
人气:84
古筝维护保养
古筝侧板拱度不一的原因
古筝谱网《明天会更好》简谱
人气:380
古筝曲谱
古筝谱网《明天会更好》简谱
古筝视唱练习16条乐谱
人气:176
古筝曲谱
古筝视唱练习16条乐谱
有效学习古筝的九种方法
人气:202
古筝教程
有效学习古筝的九种方法
中国十大古筝排行榜背后的制筝人
人气:648
古筝百科
中国十大古筝排行榜背后的制筝人

大家都在看

王省吾 板头曲《满架葡萄》河南筝派代表曲谱

王省吾 板头曲《满架葡萄》河南筝派代表曲谱

王省吾 板头曲《满架葡萄》河南筝派代表曲谱...

古筝曲谱 120 阅读

古筝谱《心动》 陈洁仪

古筝谱《心动》 陈洁仪

《心动》是陈洁仪在2011年1月25日发行的专辑《重译》收录的一首歌曲。后来在《我是歌手》第三季第一场演唱了这首歌曲,可惜却只拿到了尾部排名,在第二期时仍然不幸再次取得场内歌手第...

古筝曲谱 186 阅读

古筝谱《秋夜思/上海筝会/考级九级曲目》简谱

古筝谱《秋夜思/上海筝会/考级九级曲目》简谱

古筝谱《秋夜思/上海筝会/考级九级曲目》简谱...

古筝曲谱 234 阅读

(雁鹅调)山东筝琴书唱牌

(雁鹅调)山东筝琴书唱牌

(雁鹅调)山东筝琴书唱牌...

古筝曲谱 165 阅读

之子于归(合奏版) 古筝谱

之子于归(合奏版) 古筝谱

《之子于归》是电视剧《华胥引之绝爱之城》的主题曲,由音乐制作人阿鲲担任作曲,霍尊与林源倾情献声。...

古筝曲谱 195 阅读

古筝谱[过云雨]五线谱/简谱

古筝谱[过云雨]五线谱/简谱

古筝谱[过云雨]五线谱/简谱...

古筝曲谱 133 阅读

古筝谱《其多利/黄梅改编版》简谱

古筝谱《其多利/黄梅改编版》简谱

古筝谱《其多利/黄梅改编版》简谱...

古筝曲谱 195 阅读

古筝乐谱[黄陵随想]五线谱

古筝乐谱[黄陵随想]五线谱

古筝乐谱[黄陵随想]五线谱...

古筝曲谱 85 阅读

古筝谱[延边之歌/上海筝会/考级四级曲目]简谱

古筝谱[延边之歌/上海筝会/考级四级曲目]简谱

古筝谱[延边之歌/上海筝会/考级四级曲目]简谱...

古筝曲谱 189 阅读

古筝谱[放羊调/黄梅改编版]简谱

古筝谱[放羊调/黄梅改编版]简谱

古筝谱[放羊调/黄梅改编版]简谱...

古筝曲谱 121 阅读

古筝谱[幸福歌]简谱

古筝谱[幸福歌]简谱

古筝谱[幸福歌]简谱...

古筝曲谱 116 阅读

古筝谱大全[苦歌/黄梅改编版]简谱

古筝谱大全[苦歌/黄梅改编版]简谱

古筝谱大全[苦歌/黄梅改编版]简谱...

古筝曲谱 221 阅读

曹东扶 头曲《慢吟》河南筝派代表曲谱

曹东扶 头曲《慢吟》河南筝派代表曲谱

乐曲说明: 此曲系由琵琶谱移植而来。乐曲曾先后用过《漫吟》,《慢音》《慢引》等名。曲调抑扬顿挫,表现了古代文人墨客吟诗作赋时的高雅情趣。...

古筝曲谱 183 阅读